Toma de Decisiones, 7 etapas
El proceso de la toma de decisiones es complejo y depende de las características individuales de quien toma la decisión (actitudes existenciales), así como de la situación en que está inmerso y de la forma en que percibe el entorno.
Sin embargo, es posible considerar el proceso de toma de decisión a partir de siete etapas, cada una de ellas influye en las demás.
- Percepción de la situación que implica un problema
- Análisis y la definición del problema
- Definición de los objetivos
- Búsqueda de opciones de solución o cursos de acción
- Evaluación y la comparación de esas opciones
- Elección (selección) de la opción más adecuada (satisfactoria) para alcanzar los objetivos
- lmplementación de la opción escogida.
| 1) Percepción de la situación que implica un problema | 1) De forma general, es fácil entender que existe un problema cuando se presenta una brecha entre los resultados deseados y los reales. No obstante, hay ciertos factores que suelen presentar dificultades para identificar el problema con exactitud. Estos factores son: a. Problemas perceptuales. Se puede percibir selectivamente la información negativa de una manera que distorsiona su verdadero significado, o se la puede desdeñar del todo. b. Definición de los problemas en términos de soluciones. Esto es en realidad una forma de saltar a las conclusiones y perder de vista la raíz del problema. c. Identificación de los síntomas como problemas. Por ejemplo, “el problema es una disminución de 72 por ciento en los pedidos”. Aunque es cierto que los pedidos disminuyeron, esta disminución es en realidad un síntoma del problema real; cuando el gerente lo identifique, se encontrará la causa de la disminución de pedidos. |
| 2) Análisis y la definición del problema | 2) Análisis y definición del problema. El análisis de un problema permite identificar de forma adecuada las causas que originan el problema y sirve para que quien toma las decisiones resuelva el problema debido, y no otro. La búsqueda de las causas del problema permite una mejor definición del problema real. Las causas se convierten en nuevos y mejores planteamientos del problema. |
| 3) Definición de los objetivos | 3) Definición de objetivos. La necesidad del planteamiento de objetivos, en este caso, tiene la finalidad de orientar al tomador de decisiones al momento de seleccionar una de las opciones. |
| 4) Búsqueda de opciones de solución o cursos de acción | 4) Búsqueda de opciones de solución, es la exploración de opciones factibles y considerar las consecuencias potenciales de cada una. Éste es en realidad un proceso de búsqueda en el que se investigan los ambientes pertinentes internos y externos de la organización para proveer información que se pueda desarrollar en opciones posibles. |
| 5) Evaluación y la comparación de esas opciones | 5) Una vez desarrolladas las soluciones alternas hay que evaluarlas y compararlas con los objetivos del punto tres. En toda situación decisiva, el objetivo es elegir la opción que habrá de producir los resultados más favorables y los menos desfavorables. La relación opción-resultado se basa en tres condiciones posibles: a. Certeza. Quien toma las decisiones tiene completo conocimiento de la probabilidad del resultado de cada opción. b. Incertidumbre. Quien toma las decisiones no tiene conocimiento de la probabilidad del resultado de cada opción. c. Riesgo. Quien toma las decisiones tiene algún cálculo probable de los resultados de cada opción. |
| 6) Elección (selección) de la opción más adecuada (satisfactoria) para alcanzar los objetivos | 6) El propósito de elegir una solución particular es resolver un problema para alcanzar un objetivo predeterminado. Significa que una decisión no es un fin en sí misma, sino sólo un medio para llegar a un fin. La selección de una opción no debe verse como un acto aislado. De hacerlo, es probable que queden excluidos los factores que conducen a la decisión y que parten de ella. |
| 7) lmplementación de la opción escogida. | 7) Cualquier decisión es poco más que una abstracción si no se implementa, y esta ejecución o instrumentación debe ser eficaz para lograr el objetivo deseado. Es por completo posible que una mala implementación perjudique a una “buena” decisión. En este sentido, la implementación es quizá más importante que la elección real de la opción. Aunque una decisión sea técnicamente correcta, los subordinados insatisfechos pueden echarla a perder con facilidad. No se puede manipular a los subordinados de la misma manera que otros recursos. Así, la tarea de un administrador no es sólo elegir buenas soluciones, sino también transformar esas soluciones en comportamiento en la organización. Esto se logra al comunicarse de manera efectiva con los individuos y grupos pertinentes. |
Complemento…
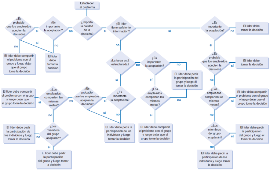
La toma de decisiones es una conducta o habilidad específica importante que un líder debe poseer, sin embargo existen investigaciones que han demostrado que sólo en ciertas situaciones el líder toma las mejores decisiones; en otras, las mejores decisiones se toman con la participación de los subordinados, de los colegas o de ambos.
Los autores Víctor H. Vroom y Arthur G. Jago, quienes desarrollaron un diagrama de flujo para la toma de decisiones que ayuda a los líderes a decidir cuándo deben tomar solos las decisiones y cuándo deben hacerlo con ayuda de los demás

El diagrama de flujo de Vroom-Yetton para la toma de decisiones.
Fuentes de información para el presente Post: Por los autores, Chiavenato, I, Víctor H. Vroom y Arthur G. Jago
Visita: Glosario de Términos Agile | ¡Se actualiza día con dia!
Síguenos en las Redes Sociales y ahora en todos los canales de Podcasts, para obtener actualizaciones periódicas y opiniones sobre lo que está sucediendo en el mundo de Project Manager, Agile, Big Data, Cloud, Scrum y mas…
Busca iPMOGuide en Facebook | X | LinkedIn | Pinterest | Podcast
Nos leemos pronto, ¡un abrazo!